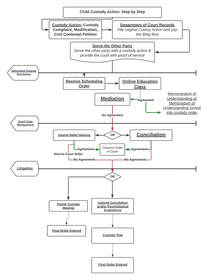
The Custody Department handles case processing for all private custody actions, such as:
- the start a custody case,
- when custody is part of your divorce,
- if you wish to change your current custody order, or
- if you need to enforce your current custody order.
The Custody Department will schedule court events after you file an action with the Department of Court Records.

Self-represented/pro se litigants can seek assistance regarding family legal matters through the Legal Services Clinic that is staffed by Thomas R. Kline School of Law of Duquesne University and University of Pittsburgh School of Law. The staff there may be able to provide limited legal services for free if you qualify. For more information Click Here
Accessing your Custody case documents with the Department of Court Records:
- You may obtain a COPY of court orders/documents that have been filed under your case number with the Department of Court Records in person OR via their website
- In person:
- Monday – Friday 8:30am – 4:30pm,
- City-County Building
414 Grant Street, First Floor
Pittsburgh, PA 15219-2469
- Online:
- In person:
How Do I Find Documents/Orders Online?



